一、申领对象
按照《广州市社会保障卡管理办法》(广州市人民政府令第185号)第四条和《广东省人力资源和社会保障厅关于社会保障卡业务的经办规程》第三条,在广州市内居住、就业、参加社会保险的港澳台居民和外国居民,可申领广州市社会保障卡(下称“社保卡”)。
二、申领所需材料
(一)持卡人有效身份证件原件;
法定监护人代16周岁以下的未成年人及其他无民事行为能力人办理的,还需提供法定监护人的有效身份证件原件、可证明法定监护关系的材料(如可直接体现父子、母子关系的居民户口簿,出生医学证明等)原件。
(二)持卡人社保卡制卡相片(授权使用公安户籍相片或提供社保卡相片回执号)。
★小贴士
社保卡业务办理有效身份证件如下:
1.香港、澳门特别行政区居民:港澳居民来往内地通行证或港澳居民居住证;台湾居民:台湾居民来往大陆通行证或台湾居民居住证;
2.外国居民:护照或外国人永久居留证。
三、申领方法
第一步:提前准备制卡相片
请申领人通过“穗好办”APP的“办事>社保>社会保障卡>相片上传”栏目或“广州人社”微信公众号的“社保通>社会保障卡>社保卡相片上传”栏目”上传1张白底小一寸彩色证件电子相片,社保卡经办机构将在1个至5个工作日短信通知审核结果,审核通过的可获得相片回执号。相片上传可由他人代办。
★小贴士
港澳居民还可通过“广州人社”微信公众号的“社保通>社会保障卡>港澳人员申领预登记”栏目上传相片。
第二步:现场申领社会保障卡
目前港澳台居民和外国居民暂不能通过网上申领,须到银行网点现场申领。
方法1:即时办(立等可取)
16周岁以上(含16周岁)的申领人由本人到意向选择银行的即时制卡网点现场办理,16周岁以下的人员及其他无民事行为能力人由其法定监护人办理,办理前建议拨打网点电话详询即时制卡业务办理要求。
方法2:限时办(12个工作日领卡)
16周岁以上(含16周岁)的申领人由本人到意向选择银行网点现场办理,16周岁以下的人员及其他无民事行为能力人由其法定监护人办理。
★小贴士
1.如有其他特殊情况需代办业务的,按银行的有关规定办理,请详询银行。
2.如新生儿因住院等特殊情况无法提供相片制卡的,可申领无相片的社保卡,但年满七周岁后应及时换领有相片的社保卡。
3.目前我市社保卡服务银行有工商银行、农业银行、中国银行、建设银行、交通银行、邮储银行、光大银行、招商银行、广发银行、广州银行、广州农商银行、中信银行、兴业银行、民生银行、平安银行,暂未申领金融功能社保卡的人员在办理申领时可自愿选择服务银行。
4.如曾经使用中华人民共和国居民身份证申领了社保卡但现有效身份变更为港澳台居民或外国居民的,请持卡人前往原社保卡(即凭中华人民共和国居民身份证申领的社保卡)卡面所示服务银行网点,主动如实告知本人身份信息变更情况,办理社保卡卡面资料变更和换卡业务,无需重新申领社保卡。
5.着急用卡的人员,建议前往即时制卡网点办理即时制卡业务。需特别注意的是,目前建设银行暂无法办理未成年人、港澳台居民和外国居民的即时制卡业务;农业银行仅三寓支行可办理未成年人、港澳台居民和外国居民的即时制卡业务;邮储银行在受理港澳台居民的申领业务时,仅支持持港澳居民来往内地通行证、台湾居民来往大陆通行证人员的申领业务。有前述情况的人员建议选择其他银行办理业务。
打开以下网址查看即时制卡网点:
http://rsj.gz.gov.cn/ywzt/shbz/gzsshbzk/fwzy/bmwd/content/post_5806768.html
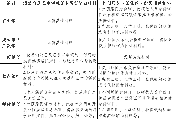
6.申领农业银行、邮储银行、光大银行、广发银行、工商银行、招商银行社保卡的,除提供相片和有效身份证件外,还需提供以下辅助材料:

第三步:领卡
请收到银行的领卡通知或自助查询到领卡网点已签收社保卡后再前往领卡,16周岁以上(含16周岁)的申领人由本人办理领卡,16周岁以下的人员及其他无民事行为能力人由其法定监护人办理领卡。
第四步:设置密码
16周岁以上(含16周岁)的申领人由本人在领卡时同步设置社保卡密码,16周岁以下的人员及其他无民事行为能力人由其法定监护人办理。